
Otis / Route Optimizer
The What
The Otis Route Optimizer is a next-generation application designed for Otis supervisors who manage the scheduling and routing of elevator and escalator maintenance appointments for field technicians. The application enables supervisors to efficiently optimize technician routes and time on-site, ensuring maximum productivity and minimal travel time. It supports global operations with a modern interface, advanced route algorithms, and real-time performance.
The Why
Otis needed to replace its outdated, slow, and complex scheduling tool, IFS, with a modern solution that improves efficiency and user satisfaction. The new application addresses critical business needs by providing faster performance, smarter route optimization, and a simplified, intuitive user experience—empowering supervisors to manage maintenance operations more effectively across the globe.
Project Specs
Tools
Figma
Team
1 product designer
3 engineers
1 project manager
1 data scientist
My Role
Lead Product Designer
UX Researcher
Timeline
Overall: 10 months
Discovery & Research: 1 Month
Design & VQA: 8 Months
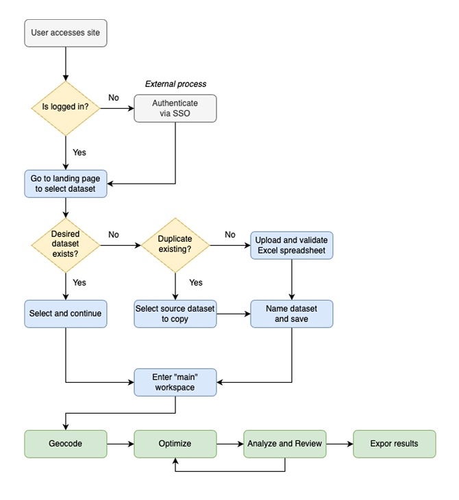
User Flow & Discovery
Identifying the Problems
In collaboration with the Otis Data Scientist, we dedicated the initial months to gain a deep understanding of the existing application. Our investigation followed a two-pronged approach—analyzing both the front end and back end—with a focus on:
UI/UX Design – Evaluating the user interface and overall user experience to identify pain points and usability issues.
User Flows – Mapping out current workflows to uncover inefficiencies and areas for improvement.
User Personas – Understanding the needs, goals, and behaviors of the key user groups, particularly supervisors and technicians.
Tech Stack – Reviewing the current technologies used to assess limitations and modernization opportunities.
Algorithms – Examining the existing route optimization logic to identify opportunities for enhanced performance and accuracy.
Objectives
Optimize Technician Scheduling and Routing
Enable supervisors to efficiently plan and optimize routes for elevator and escalator maintenance.
Minimize travel time and maximize time spent on-site for maintenance tasks.
Improve User Experience
Replace the outdated and cumbersome application with a modern, intuitive, and user-friendly interface.
Simplify navigation and reduce the learning curve for supervisors.
Enhance Application Performance
Significantly increase the speed and responsiveness of the application.
Ensure the app performs well even under global usage demands.
Utilize Modern Technology
Rebuild the application using up-to-date, scalable, and maintainable technologies.
Leverage advanced route optimization algorithms for smarter scheduling decisions.
Support Global Usage
Ensure the application is robust and scalable enough to support supervisors and technicians worldwide.
Design: Before and After
Sectorization - IFS
Sectorization - Route Optimizer
Optimizations - IFS
Optimizations - Route Optimizer
Reporting - IFS
Reporting - Route Optimizer
Reporting - Route Optimizer
Split table layout showing the route and sites within routes is confusing.
Limited interaction within the map
User has to go to a different tab if they want to correct Geocoding of a site.
User has to go to a different tab to run a new Optimization.
Selecting a route and applying it to the current route plan that’s displayed, isn’t intuitive.
We replaced the split table format with expand/collapse panels so that users could easily see the route/site relationship.
Users can perform a host of tasks within the map now, such as geocoding, route assignment, and view details of individual sites including the ability to see Google Street View.
Using the toolbar above the table, users can geocode sites, assign sites to new routes, redo/undo actions, add new routes, delete routes, and collapse expanded routes.
User can run new optimizations within this view and view them in the Optimization tab when they’re completed.
The Optimization workflow in IFS was always a major friction point for users because the split table format was very confusing to them.
Without a map, users found it difficult to see differences in route optimizations.
The Optimizations workflow is a vast improvement in RO.
Users can easily see all of the scenarios that they’ve run and compare the differences on the map.
The map displays a legend so that users can easily identify the scenario differences.
If users want to see reporting in IFS, they have to open a separate application to see that data.
The reporting application is basically just a glorified Excel spreadsheet.
Reporting in Route Optimizer is fully integrated.
Users can quickly navigate from category to category to view all of the data.
Users have the option to see summary and/or detailed data.
Users have the option to download each report in an Excel file.
User administration is fully integrated in Route Optimizer, making it easy for Admin users to perform tasks like granting access, adding new users, or disabling users.
User administration wasn’t available in IFS.
The Final Product
Pilot Overview & Outcomes
Objectives
Get feedback from the users focusing on UI/UX features.
Compare optimization scenario results (IFS vs RO).
Assess improvements with respect to IFS.
Methodology
2.5 - hour workshop (Dec 2024 & Jan 2025)
NAA: Emmett Burke (Vancouver), Frank Henderson (Boston)
EMEA: Frank Koza, Sebastian Doepke (Germany)
Expected Outcomes
Evaluation of UI/UX.
Validation of the optimization results.
Identification of shortcomings and opportunities to improve Route Optimization.
Evaluation Method
3 – Better than IFS
2 – Same as IFS
1 – Worse than IFS
Success Criteria
All working features related to UI must be rated 2 or 3, and for those with 1 the team will provide a remediation plan.
Pilot Results
Scoring
User Feedback
“5 stars, this is a vast improvement.”
─ Frank Henderson
“The new tools is so much more user friendly.”
─ Emmett Burke
“It is easier to upload and download the information we need. It is easier to create our own datasets.”
─ Frank Koza
“My excitement is that local supervisors are not going to be defeated. The local offices need to have a tool that is friendly, and they can use. I am excited for it.”
─ Frank Henderson
“You are in the right direction with this tool.”
─ Frank Koza